(本文是gpt4-o通过播客文本生成的文字总结和思维导图,播客还在剪辑中,发布后会把链接贴上来)
本次播客的主题是“离职”,主持人mayoko和两位嘉宾chenshu和roxy一起分享了她们离职的经历与感悟。内容围绕着离职的动因、离职后的生活状态及挑战展开,旨在为正在纠结是否离职的朋友们提供参考和建议。
结论
离职后的生活可以是多样且富有意义的。每个人都可以通过探索与实践找到适合自己的生活方式。离职并不是唯一的选择,更重要的是找到与自身认知和勇气相匹配的生活状态。通过多尝试和多了解不同的生活方式,可以更好地做出决定和规划未来。
嘉宾介绍
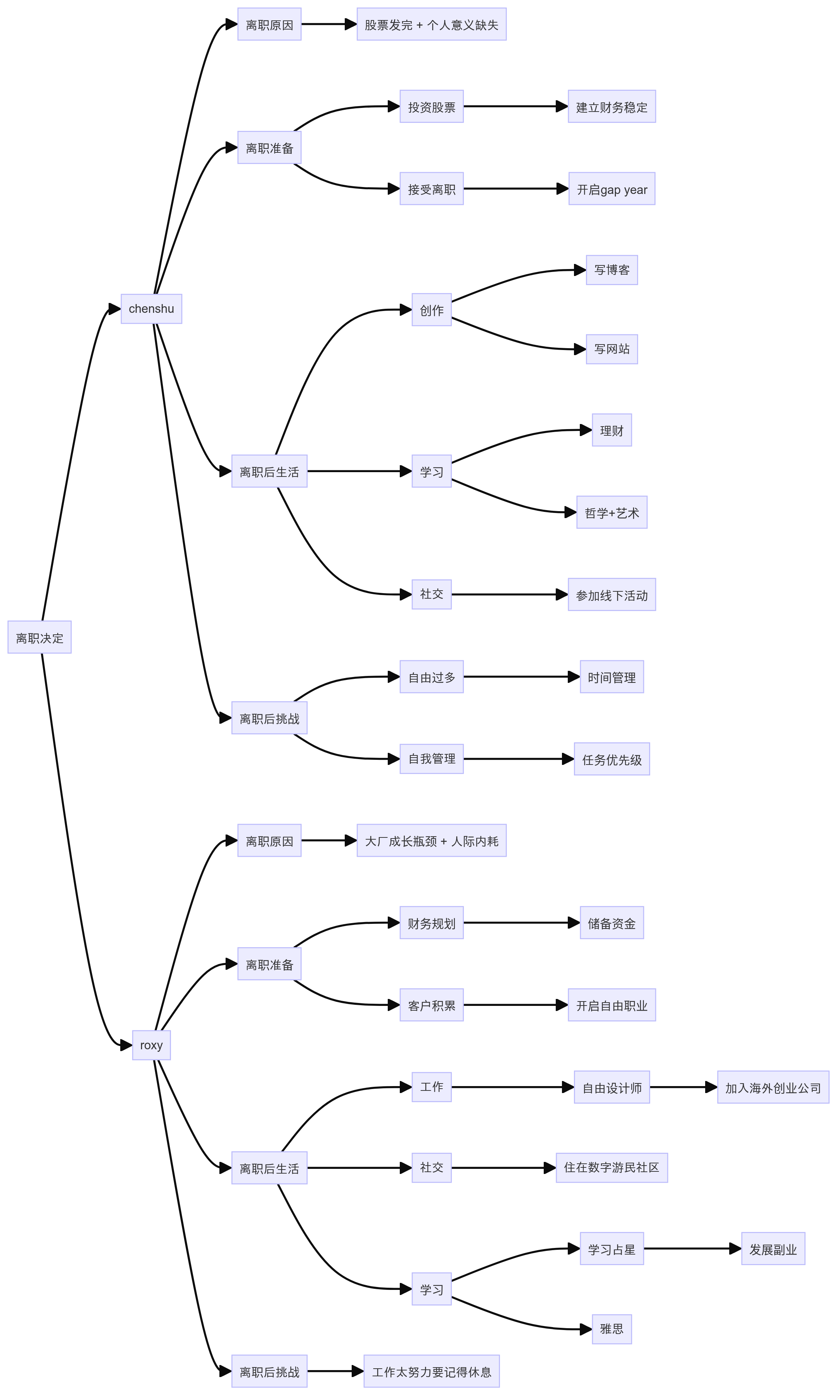
Roxy: 热爱设计的自由职业设计师,摩羯座,infj,曾在互联网大厂工7年。8个月前因职场环境和心理压力选择裸辞。离职后成为自由设计师,在国内多个城市旅居探索。
Chenshu: 在加拿大工作的程序员,工龄4年,enfp。3个月前因公司股票发放完毕和想要追求个人意义选择辞职。离职后开始gap year,在家里写博客、做网站和摄影。
关键点
🗣️ 离职动因:两位的离职原因是对现有职场环境不满,想获得更多的个人价值和自由。roxy因为职场PUA导致身心俱疲,选择离职做一名自由设计师。chenshu想要追求工作对个人的意义,开始gap year。
🌍 生活方式:两人都有在数字游民社区生活的经验,对大理有很高好感。目前roxy在安吉的数字游民社区居住,chenshu在家实践个人兴趣。
🧘 心理调整:离职后需要重建生活的秩序感,处理自由带来的不确定性和挑战。两位都会通过写日记的方式自我观察和情绪管理。
💪 行动力提升:离职后有更多时间去实现和尝试新事物,培养自己的兴趣和技能。roxy在自由设计师的工作外还学习雅思和占星。chenshu通过写博客和创作提升行动力。
📈 理财规划:两人都在离职前进行了一定的财务规划。roxy在离职前有良好的储蓄习惯,并且上班时积累了的客户资源,保障离职后的现金流。chenshu在工作时通过定投etf来积累生存资金,确保离职后短期没有过多财务压力。
🏠 生活质量:注重身心健康,更多地关注自己的生活质量和兴趣爱好。比如roxy离职后脱发问题不药自愈了。
👥 社交网络:两人都认识到保持社交活动的重要性。roxy通过居住在数字游民社区获得归属感和支持网络,chenshu主要通过参加线下活动来维持社交。
🙋 对听众的建议:roxy建议大家避免内耗,认清自己然后选择与之匹配的生活。chenshu建议有困惑可以通过行动和亲身体验获得信息,从而做出决定。
播客思维导图

参考
文章生成+思维导图代码生成:https://chatgpt.com/g/g-uefFoRnpX-summarizer-uyoutube-pdf-book-article-web-text-code
Member discussion: